Instance Verification Kit (IVK)
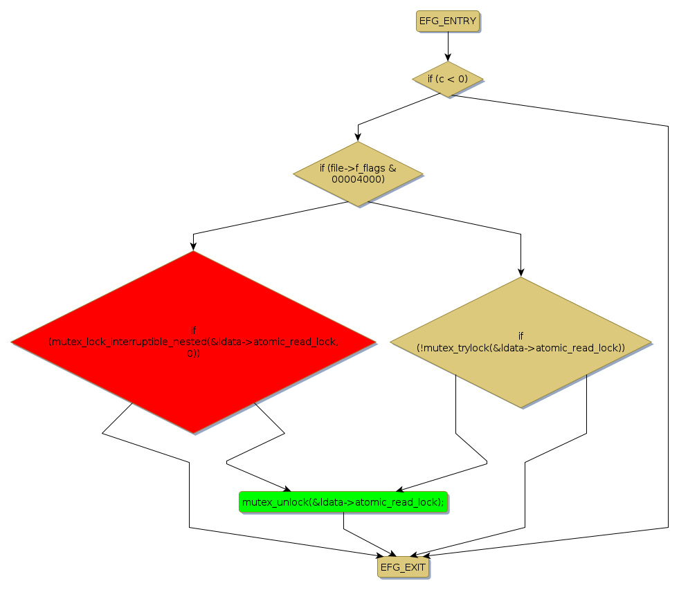
mutex lock @ [54132+50+/linux-3.19-rc1/drivers/tty/n_tty.c]
Instance Signature: atomic_read_lock
|
The Matching Pair Graph:
|
|
Function Name
|
Control Flow Graph (CFG)
|
Events Flow Graph (EFG)
|
Source Correspondence
|
|
n_tty_read
|
|
|
[53616+10+/linux-3.19-rc1/drivers/tty/n_tty.c]
|